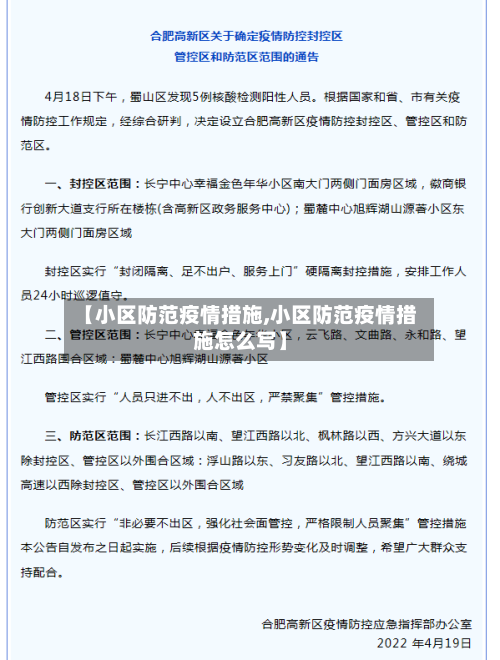
【小区防范疫情措施,小区防范疫情措施怎么写】

小区入口疫情防控温馨提示语

为了您和他人的健康,进入小区请务必佩戴口罩。勤洗手:回家洗手 ,健康就有 。勤洗手,消毒杀菌,病毒赶走。保持社交距离:少扎堆 ,保持适当的社交距离 ,减少病毒传播风险。健康生活方式:多运动,保营养 。保持良好的生活习惯,增强身体免疫力 。不信谣不传谣:只送祝福 ,不传谣言。

【小区防范疫情措施,小区防范疫情措施怎么写】-第1张图片

小区入口疫情防控温馨提示语如下:主动防护,人人有责:你小心、我注意,防控全靠你我他。请每位居民主动做好个人防护 ,共同维护小区安全 。科学防疫,拒绝谣言:相信国家权威专家解读判断,不信不传网络不实信息。保持理性 ,不传播未经证实的消息。

【小区防范疫情措施,小区防范疫情措施怎么写】-第2张图片

小区入口疫情防控温馨提示语如下:出门记得戴口罩:为了您和他人的健康,请务必佩戴口罩出行,防止飞沫传播 。勤洗手 ,多通风:用流动的水勤洗手,室内勤通风 、勤换气,保持个人卫生和环境清洁。不聚会 ,少出门:尽量减少不必要的聚集活动 ,避免前往人群密集场所,降低感染风险。

【小区防范疫情措施,小区防范疫情措施怎么写】-第3张图片

人生旅途难免有不测,守望相助我们不分离 。 坚持新时代党的卫生健康工作方针 ,坚持以人民健康为中心、以高质量发展为主题。

疫情温馨提示语小区门口大喇叭喊话【篇一】 人生旅途难免有不测,守望相助我们不分离。 坚持新时代党的卫生健康工作方针,坚持以人民健康为中心、以高质量发展为主题 。

在疫情期间 ,为了保障大家的安全与健康,进入小区时,请务必佩戴口罩 ,这是预防疾病的重要措施之一。同时,我们建议您勤洗手,尤其是在外出回家后或触摸公共物品后 ,使用肥皂和流动水彻底清洁双手,以防止病毒通过接触传播。请配合园区的防疫要求,进入小区时主动扫码 ,这是确保园区安全的重要手段 。

重磅!优化落实疫情防控新十条来了

月7日 ,国务院联防联控机制综合组发布《关于进一步优化落实新冠肺炎疫情防控措施的通知》,提出十条优化措施,涵盖风险区域划分 、核酸检测 、隔离方式、购药保障、疫苗接种 、重点人群管理、社会运转保障、涉疫安全 、学校防控等方面 。

科学精准划分风险区域按楼栋、单元、楼层 、住户划定高风险区 ,不得随意扩大到小区、社区和街道(乡镇)等区域。同时,明确禁止采取各种形式的临时封控措施,缩小防控范围 ,减少对居民正常生活的影响。进一步优化核酸检测不按行政区域开展全员核酸检测,缩小检测范围并减少频次 。

疫情防控“新十条”的发布意味着外出务工人员返乡过年政策进一步优化,跨地区流动限制减少 ,“有钱没钱回家过年 ”的愿望得以更好实现,但返乡仍需做好个人防护并关注特殊群体健康风险。

体现防控政策持续优化:坚持走小步、不停步,主动优化完善防控政策 ,是我国疫情防控的一条重要经验。“新十条”的出台是防控政策持续优化的举措,根据疫情形势的变化不断调整和完善防控策略,使防控工作更加符合实际情况 。

中国“防疫新十条”未直接涉及入境隔离政策调整 ,但明确将依法依规加快优化外防输入措施 ,逐步推进相关政策完善。

2022漯河疫情防范区居民小区人员、车辆进出管控要求

022年漯河疫情防范区居民小区人员、车辆进出管控要求如下:允许出入小区的四类人员 参与疫情防控人员:需提供单位出具的证明或持有市 、区疫情防控指挥部核发的工作证件。正常生产企业员工:需持所在企业开具的证明文件 。外出就医人员:凭医疗机构相关证明或有效凭证可直接通行。

公共交通暂停运行全市范围内公交车 、出租车(含网约车)暂停经营,恢复时间另行通知。

022年4月:因疫情防控需要,自2022年4月11日起 ,中心城区除抗疫车辆、应急车辆外,其余车辆禁止通行,该措施为临时性管控 ,非长期限行 。近来上述临时限行均已取消,且官方明确表示“暂时取消限行,有最新消息会及时更新 ”。

022年10月29口工漯河市还没有通城乡公交车。据查询相关资料 ,漯河市为彻底阻断疫情输入扩散风险,巩固来之不易的疫情防控成果,经研判 ,决定在全市主城区进一步加强社会面管控:全面加强车辆出行管控、严格加强人员流动管控 。

022年漯河自2022年4月8日零时起开始有序解封并恢复正常生产生活秩序 。解封标准: 近14天该地区无新病例或无症状感染者。 该地区最后一个密切接触者最后一次暴露超过14天,或转运集中隔离超过4天且核酸检测为阴性。 解除前2天,该地区所有人员完成了一轮核酸筛查且结果均为阴性 。

022年行程码带*号回漯河是否需要隔离需分情况讨论 ,一般需落实集中隔离 、居家健康监测或居家隔离等措施 ,具体如下:行程码带星但无特定风险关联的情况行程码带有星号,说明有中高风险地区旅居史。

物业公司在疫情期是如何管控小区人口流动的

物业公司在疫情期间通过以下措施管控小区人口流动,同时兼顾防疫要求与居民权益保障: 实施区域封闭管理 ,优化出入口设置封闭部分出入口:物业公司有权关闭小区部分出入口,仅保留一个主出入口,便于集中管理。该出入口需实行人、车分流 ,避免混行导致管理混乱 。24小时值守:出入口严禁无人值守,确保全天候有人员在岗,对进出人员进行管控。

实施区域封闭管理 物业公司有权对小区进行区域封闭管理 ,关闭部分出入口,仅保留一个主要出入口以方便统一管理。出入口实行人、车分流,并确保全天候有人值守 ,避免出现无人监管的情况 。物业公司不得自行决定完全封闭小区,需保障居民正常生活需求。

场所管控方面关闭特定场所:为切断传播途径,物业服务企业应当关闭小区内会所 、儿童区域、老年人活动站等人员聚集的场所 ,这些场所可能造成传染病扩散。另外 ,按照社区统一要求,可根据小区实际管理情况,关闭部分分散的小区出入口 。费用收缴方面物业费收缴规定:业主能否缓交或不交物业费需分情况讨论。

法律分析:一是小区实行封闭式管理 ,可以关闭部分小区出口。

可以,但必须得到政府部门的同意,遵守政府的决定 ,还应注意个人隐私的保护 。《国家突发公共卫生事件应急预案》规定:开展群防群治:街道、乡(镇)以及居委会 、村委会协助卫生行政部门和其他部门、医疗机构,做好疫情信息的收集、报告 、人员分散隔离及公共卫生措施的实施工作 。

严格管控,保障安全 为严格管控小区进出人员 ,勤诚达物业对深圳各在管项目小区实行了外卖、快递“零接触配送 ”制度。这一措施有效减少了人员接触,降低了疫情传播风险。

相关推荐

  • 疫情网络班会(疫情网络班会内容)

    疫情网络班会(疫情网络班会内容)

    寒假疫情防控主题班会教案(精选5篇)篇一:寒假疫情防控主题班会教案活动目标了解什么是新冠状病毒及其危害。大胆学念儿歌,掌握保护自己的方法。感受病毒无处不在,激发其强烈的自我保护意识。活动准备前期幼儿对新冠状病毒有一定了解。疫情防控班会教案活动意图:疫情期间,我们普通人都减少外出集体在家防疫新冠病毒,但有一群人他们不畏危险冲在了一线,为我们建...

    2026/03/25
  • 绥芬荷疫情/绥芬河疫情最新动态

    绥芬荷疫情/绥芬河疫情最新动态

    2022年哈尔滨经历了几次疫情〖壹〗、两次。通过查询相关资料显示:截止到2022年8月16日,哈尔滨就经历了两次疫情的冲击,第一次,鸡西市鸡东县爆发疫情,波及哈尔滨哈西地区,第二次,绥芬河爆发疫情,波及哈尔滨道外区且出现了确诊病例,政府的防疫工作做的严谨到位,科学有序,心中有数,有条不紊,人民听从指挥,服从安排,顽强的挺过了这两次疫情。〖贰〗、截止2022...

    2026/03/25
  • 面对疫情的家书/面对疫情写给家人的一封家书

    面对疫情的家书/面对疫情写给家人的一封家书

    潸然泪下,董事长写给家人的一封家书董事长写给家人的家书可围绕过去成绩、未来方向、当下行动展开,并注重仪式感,以下是一封示例家书:亲爱的家人们:展信佳!此刻提笔,心中满是思念与感激。值此特殊时期,我们虽无法如往年般团聚一堂,但请相信,这份牵挂从未因距离而消减。作为公司的一员,我深知家人们的担忧,因此想通过这封信,与大家分享我们的坚持与信念。您难过,因为,台湾...

  • 【疫情取消芽庄,疫情取消芽庄营业了吗】

    【疫情取消芽庄,疫情取消芽庄营业了吗】

    疫情下的越南旅游小城:一趟航班仅21人,口罩脱销〖壹〗、疫情下的越南芽庄旅游小城呈现出航班乘客稀少、口罩脱销、旅游业受冲击但也有温情的一面等景象。具体如下:航班乘客稀少1月26日晚,成都女孩小雪搭乘前往芽庄的航班,发现这趟航班仅有21名乘客登机。此前身边不少朋友取消春节出行行程,而这趟航班的情况让她切实感受到疫情对旅游的影响。〖贰〗、越南VN0054航班因...

    2026/03/25
  • 请战疫情防控/疫情防疫战

    请战疫情防控/疫情防疫战

    请战出征同抗疫,西安处处“志愿红”!华侨城积极投身抗疫一线华侨城积极投身西安抗疫一线,通过组建党员先锋队、开展主题党日活动、全面排查保障业主安全等方式,为疫情防控贡献力量,闪耀“志愿红”。主动请缨,组建党员先锋队支援抗疫西安欢乐谷党支部迅速组建了一支由24名党员和入党积极分子组成的“抗疫”党员先锋队,奔赴17个隔离酒店参与一线防疫工作。广大党员干部职工扛起...

    2026/03/25
  • 【中国疫情比较高死亡,中国疫情死亡率比较高】

    【中国疫情比较高死亡,中国疫情死亡率比较高】

    死亡人数比较高的省份排名〖壹〗、牺牲人数超过2万人的省份:四川省以21051人位居首位,是抗美援朝战争中牺牲人数比较多的省份。这一数据反映了四川作为人口大省,在抗美援朝战争中承担了重要的人员贡献,也体现了当地民众对国家安全的坚定支持。〖贰〗、由于近来公开的全国各省份全面死亡人数数据有限,综合自然灾害和疾病信息来看,北京、河北、甘肃、内蒙古等省份死亡人数较为...

  • 疫情方法论/疫情中的法理学问题

    疫情方法论/疫情中的法理学问题

    疫情应对,来自《周易》的启示〖壹〗、从《周易》方法论体系来看,疫情应对需以“斗争-共存平衡”为核心,通过有序分散、主动防御实现动态保护,避免盲目乐观或被动躺平,同时需依托科学手段与社会协作构建长期防护机制。〖贰〗、《易经》剥卦对疫情的启示在于:面对阴盛阳衰的困境,应顺应时势、隐忍自保、固结人心,通过自我修养与道德重建为未来积蓄力量。〖叁〗、哲学内涵:与既济...

    2026/03/25
  • 【疫情记者萧辉,疫情 记者】

    【疫情记者萧辉,疫情 记者】

    王的女人大结局《王的女人》大结局中,主要人物的情感纠葛与命运走向得以圆满交代,核心情节围绕大王海天与乐儿的和解展开,同时穿插了萧辉、倾国等配角的情感线。以下是具体结局梳理:大王与乐儿的和解:破镜重圆山顶祭祀的对话大王海天在山顶独自祭祀,乐儿前来为他添衣。《王的女人》大结局是乐儿与海天解开心结最终在一起,同时萧辉与倾国重逢,乐儿还安排了倾国之子与刘盈共同生活...

    2026/03/25
  • 【黑柳子疫情,黑柳子工业园企业名单】

    【黑柳子疫情,黑柳子工业园企业名单】

    黑柳子香瓜市场在哪里内蒙古自治区包头市昆都仑区。根据百度地图查询显示,黑柳子香瓜市场位于内蒙古自治区包头市昆都仑区民族西路202号的(包头市友谊瓜果批发市场),是全国唯一的一家售卖黑柳子香瓜的市场。黑柳子白梨脆甜瓜果品地域范围乌拉特前旗位于内蒙古自治区西部,河套平原东端,隶属巴彦淖尔市,东临包头,西接五原,南与鄂尔多斯市杭锦旗、达拉特旗隔河相望,北与乌拉特...

    2026/03/25
  • 北京阳坊疫情(北京阳坊疫情最新情况)

    北京阳坊疫情(北京阳坊疫情最新情况)

    北京阳坊为什么不开发北京阳坊暂未进行大规模开发的原因主要有以下几点:地理环境因素阳坊镇位于北京市的近郊区,地理位置优越,但其周边自然环境与城市中心有所差异。这里可能存在地质条件复杂、生态环境敏感等问题,对开发活动有一定的限制。大规模的开发可能需要深入的地质勘探和环境影响评估,这一过程需要时间和成本。根据北京市《昌平区阳坊镇国土空间规划(2020年—203...

    2026/03/25
返回顶部