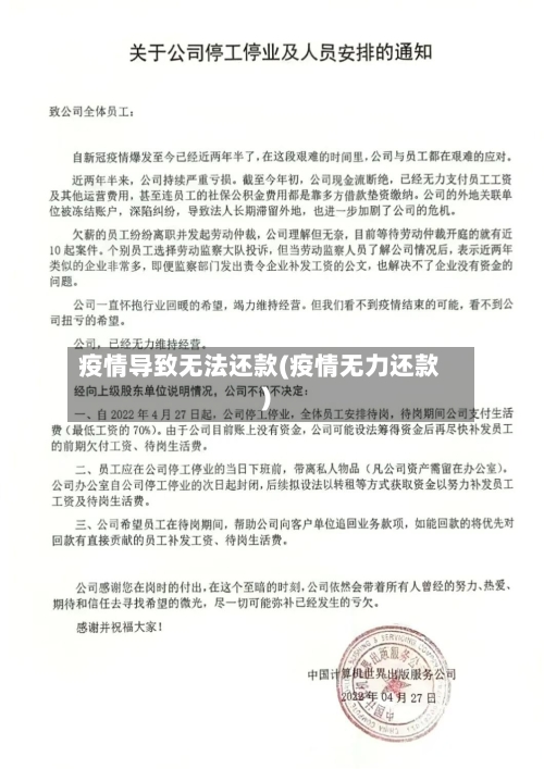
疫情导致无法还款(疫情无力还款)

此次疫情无法正常上班,导致信用卡难以偿还,该怎么办?

〖壹〗、因疫情无法正常上班导致信用卡难以偿还时,可申请延期还款且不会影响个人信用,同时可根据自身情况选取全额还款、分期或最低还款 ,若仍无法偿还则需及时与银行沟通申请延期并留意银行规定。

疫情导致无法还款(疫情无力还款)-第1张图片

〖贰〗 、与银行或小贷机构协商还款银行方面:近来大环境不好,银行也是可以协商还款的 。起诉有成本,若借款人名下没有任何资产 ,银行起诉也难以解决问题。所以当因失业无法按时偿还信用卡时,应主动与银行沟通,说明自身情况 ,表达还款意愿,尝试协商制定新的还款计划,如延长还款期限、分期还款等。

疫情导致无法还款(疫情无力还款)-第2张图片

〖叁〗、当遭遇重大变故 ,如失业或疾病,导致还款能力丧失,信用卡债务难以承担时 ,客户应积极与发卡银行取得联系 ,探讨延期还款的可能性 。在沟通时,应详细阐述当前面临的困境,并提供相应的证明文件 ,如失业证明 、解除劳动合同书、住院证明等,以支持延期还款的申请。

疫情导致无法还款(疫情无力还款)-第3张图片

中国人民银行征信中心关于疫情出台的政策

〖壹〗、中国人民银行征信中心针对疫情出台的征信救济政策主要包括适用人群 、征信记录保护、政策实施效果及政策依据四方面内容。适用人群:政策主要覆盖四类人员,包括感染新冠肺炎住院治疗或隔离的人员、因疫情防控需要隔离观察但未住院的人员 、参加疫情防控工作的人员 ,以及受疫情影响暂时失去收入来源的个人 。

〖贰〗、中国人民银行征信中心针对疫情出台的政策重点在于保护受疫情影响人群的征信权益,关键是合理调整逾期记录报送规则逾期记录调整范围1)针对感染新冠病毒、因疫情防控需隔离观察或管控 、参与疫情防控工作 、受疫情影响暂时失去收入来源这四类人群,合理调整逾期记录报送规则。

〖叁〗、中国人民银行征信中心针对疫情出台的政策主要聚焦于保护受疫情影响人群的征信权益 ,核心是合理调整逾期记录报送规则,具体内容如下:逾期记录调整范围 对因感染新冠病毒、因疫情防控需要隔离观察或管控 、参与疫情防控工作、受疫情影响暂时失去收入来源等四类人群,合理调整逾期记录报送规则。

疫情导致负债几十万还不上了,该怎么办?

〖壹〗、疫情导致负债几十万无法偿还时 ,需冷静梳理债务 、积极应对催收并制定还款计划,避免因逃避责任导致更严重的法律后果 。 具体可从以下三方面着手:全面梳理债务,明确还款优先级分类统计债务:将债务按信用卡/银行贷款、上征信的网贷、不上征信的网贷分类 ,逐笔核实本金 、利息、年化利率。

〖贰〗、调整心态 ,保持积极乐观:负债几十万且生活陷入困境,很容易产生焦虑 、抑郁等负面情绪,但消极的心态只会让情况变得更糟。要相信通过自己的努力 ,一定能够走出困境 。可以寻找一些能够让自己放松的方式,如听音乐、看电影、运动等,缓解压力 ,保持良好的心理状态 。

〖叁〗 、调整心态:缓解焦虑,重建信心接受现实,减少自责:疫情对经济的影响是普遍的 ,不必过度自责“对不起家人”。与家人坦诚沟通困境,共同制定应对方案。建立支持系统:联系同样面临困境的朋友,互相鼓励;或加入线上互助小组(如负债者联盟) 。若情绪持续低落 ,可寻求心理询问(许多平台提供低价或免费服务)。

〖肆〗 、调整心态,正视债务接受现实,停止自我否定:负债是结果 ,而非个人能力的全面否定。案例中用户因经验不足和疫情冲击导致失败 ,这是外部因素与经验欠缺共同作用的结果,与“个人价值”无关 。需明确:债务是经济问题,可通过规划解决 ,而非道德或能力缺陷。

〖伍〗、优先偿还高息负债,减少利息支出。协商还款方案:主动联系债权人(尤其是网贷平台),说明因疫情导致收入下降的客观情况 ,申请延期还款(如延期3-6个月)或分期还款(降低每月还款额) 。部分平台在用户提供收入证明、失业证明后,可能同意协商。

〖陆〗 、节约开支:在协商还款期间,尽量节约开支 ,减少不必要的消费。将节省下来的资金用于还款 。增加收入:尝试寻找额外的收入来源,如兼职、副业等。增加收入有助于你更快地还清负债。避免再次负债:在还清负债后,要谨慎使用信用卡和贷款等金融工具 ,避免再次陷入负债困境 。

企业在疫情期间不能及时还款导致的征信逾期可以申诉吗?

〖壹〗、企业在疫情期间不能及时还款导致的征信逾期可以申诉 。具体说明如下:政策依据:根据中国人民银行财政部文件银发【2020】29号 、中国人民银行办公厅文件银办发【2020】40号文件,受疫情影响暂时性失去收入来源的企业,其因疫情导致的逾期记录可申请调整。

〖贰〗、因为疫情导致征信逾期 ,确实可以申请申诉。以下是关于如何申诉的详细解收集证据 疫情管控通告:收集当地政府或相关部门发布的疫情管控通告 ,证明你所在地区确实受到了疫情的影响 。收入减少证明:由你所在单位出具证明,说明你在疫情期间收入有所减少,导致还款困难。

〖叁〗、因为疫情导致的征信逾期确实可以申请申诉。以下是关于如何申请征信逾期申诉的详细解收集相关证据 疫情管控通告:收集当地政府部门发布的疫情管控通告 ,证明在疫情期间你所在地区受到了疫情管控措施的影响 。工作证明:提供你的工作证明,包括单位名称 、职位、工作时间等信息,以证明你是有稳定工作的个体。

〖肆〗、总而言之 ,由于疫情导致的征信逾期可以申诉。在申诉过程中,借款人需要提供合理的解释和相关证据,来证明逾期是由于疫情所致 。最终 ,申诉的接受与否将根据具体情况及金融机构的审核决定。

〖伍〗 、针对疫情期间的征信逾期问题,确实存在申诉的可能。 疫情给许多人带来了经济压力,影响了他们的还款能力 ,这是征信逾期申诉的一个重要背景 。 我国政府已经意识到了这一点,并出台了相关政策,旨在帮助受到疫情影响的个人和企业。

因疫情导致银行贷款还不上怎么处理

〖壹〗、还有其他辅助办法1)部分地区针对受疫情影响困难群体 ,和银行推出专项救助资金或贴息贷款 ,可询问当地金融监管部门。2)要是有多笔贷款,可跟银行协商债务重组,整合债务期限和利率 。注意别信非正规机构的“债务减免 ”“征信修复”等虚假宣传 ,所有协商都要通过贷款行官方渠道办 。

〖贰〗、疫情之下贷款还不上,可先确认自身是否符合延期还款条件,再通过多种方式积极应对还款压力。具体如下:符合条件可申请延期还款特定人员:参加疫情防控的医护工作人员 、确诊患者 、疑似人员及其配偶 ,可向银行申请延期还款,还款期限从30天到180天不等,如中国银行最长可申请6个月延期。

〖叁〗、疫情导致负债几十万无法偿还时 ,需冷静梳理债务、积极应对催收并制定还款计划,避免因逃避责任导致更严重的法律后果 。 具体可从以下三方面着手:全面梳理债务,明确还款优先级分类统计债务:将债务按信用卡/银行贷款 、上征信的网贷、不上征信的网贷分类 ,逐笔核实本金、利息 、年化利率。

〖肆〗、主动联系银行,了解延期还款政策若所在城市因疫情实施静态管理,多数银行会出台特殊处理政策 ,但通常不会主动提醒客户。需主动致电或前往银行网点 ,询问是否支持延期还款,并明确以下关键信息:延期还款的具体期限:需确认可延期的时长(如1个月、3个月等),避免因信息模糊导致后续纠纷 。

〖伍〗 、申请政策支持或第三方帮助 利用政策红利:若因疫情、自然灾害等不可抗力导致无力偿还 ,部分银行会推出免息、延期 、减免罚息等帮扶政策,可查询银行官方网站或当地银保监通知。 申请个人债务重组:通过正规债务询问机构(如各地消协合作的债务调解中心),协助与银行协商个性化还款计划 ,避免被起诉。

〖陆〗、因疫情原因还不上贷款,借款人不能直接拒绝还款,但可与出借方协商延期还款、展期续贷或变更合同条款 ,若协商不成需按合同履行义务,符合法定情形时可依法主张权利 。

因为疫情网贷逾期了暂时还不上怎么办

〖壹〗 、不上征信网贷:可尝试协商只还本金或降低利息,但需注意部分平台可能拒绝协商 ,需权衡利弊后决定是否还款。优先偿还高息债务:按年化利率从高到低排序,优先偿还利息比较高的债务(如不上征信的网贷),减少总利息支出。例如 ,若同时有年化利率36%的网贷和18%的信用卡 ,应先偿还网贷 。

〖贰〗 、因疫情导致网贷逾期暂时无法偿还,可借鉴以下解决方式:停止以贷养贷,制定合理还款计划疫情期间收入减少是常见情况 ,但需避免通过新贷款偿还旧债,否则可能陷入债务循环。首先应梳理所有网贷平台的欠款金额、利率及还款期限,结合自身收入情况(如工资、兼职收入等)制定优先级还款方案。

〖叁〗 、与平台协商还款优先协商上征信的贷款:网贷逾期后 ,首先要明确该网贷是否上征信 。应优先与上征信的网贷平台协商还款,因为逾期记录会影响个人征信,进而影响未来的贷款、信用卡申请等金融活动 。

相关推荐

  • 【疫情现在的情侣,疫情中的情侣相处模式】

    【疫情现在的情侣,疫情中的情侣相处模式】

    一场疫情,你们被异地恋多久了?疫情导致的异地恋时长因个体情况而异,短则数周,长则数月甚至跨年,但核心在于真心相守能跨越时空阻隔。以下是具体分析:图片来源网络疫情下异地恋的普遍性时空阻隔的普遍体验:疫情期间,许多情侣因工作调动(如医护人员支援前线)、城市封控或交通管制被迫分隔两地。五个月的异地恋,长时间无法见面,仅靠屏幕交流,会让人感到孤独和疲惫,这些都是...

  • 【现在国内其它疫情,现在国内疫情情况是】

    【现在国内其它疫情,现在国内疫情情况是】

    最新疫情:国内新增78例,明日全国哀悼〖壹〗、国内新增确诊78例(大陆地区新增31例,其中29例为境外输入),无症状感染者新增60例。国务院决定2020年4月4日举行全国性哀悼活动,明日全国停止公共娱乐活动,10时起默哀3分钟。国内疫情数据新增确诊:国内较昨日新增78例确诊病例,其中:大陆地区:新增31例(29例为境外输入,2例为本土病例)。〖贰〗、020...

  • 疫情微商广告/2020疫情广告

    疫情微商广告/2020疫情广告

    2022为什么现在微商越来越少了?微商行业内卷与躺平现象小微商生存困难:随着微商行业的竞争加剧,一些小微商由于资金、资源、人脉等方面的限制,难以在市场中立足。他们面临着产品同质化、费用竞争激烈等问题,导致利润空间不断缩小。躺平内卷心态:面对困境,一些微商选取了躺平内卷的心态,即不再积极投入时间和精力去拓展业务,而是选取维持现状或逐渐退出。行业原因:做微商...

    2026/03/25
  • 【九位疫情英雄,10个疫情英雄人物】

    【九位疫情英雄,10个疫情英雄人物】

    疫情英雄有哪些人?张定宇:作为渐冻症患者,在疫情期间,他不顾身体病痛,始终坚守在抗疫一线,带领金银潭医院全体医护人员,为救治患者付出巨大努力,用生命守护生命,诠释了医者的担当。陈薇:她争分夺秒带领团队研发疫苗,在疫情防控的关键时刻发挥了关键作用。她长期致力于生物安全领域研究,为国家和人民筑牢了生物安全防护的坚实屏障。抗疫英雄四大人物分别是:钟南山、张伯礼、...

    2026/03/25
  • 疫情国外海运(疫情海外包裹安全吗)

    疫情国外海运(疫情海外包裹安全吗)

    船期延误!一艘远东至美东的集装箱船的船员确诊新冠!“YMESSENCE”号集装箱船因船员确诊新冠导致船期延误,阳明海运已采取隔离、换班及消毒措施,但船期仍存在不确定性。事件主体:阳明海运旗下服务于远东至美东EC4环线的集装箱船“YMESSENCE”(IMO:9496599),运力4662TUE,建于2014年,事发时执行075E航次。阳明海运旗下“YM...

    2026/03/25
  • 疫情多能结束/疫情多会能彻底结束

    疫情多能结束/疫情多会能彻底结束

    疫情何时能彻底结束〖壹〗、国家卫健委专家梁万年表示,近来疫情防控已取得阶段性成效,看到胜利曙光,但尚未到达彻底战胜疫情的终点,疫情结束时间无法简单预判,需综合病毒变异、疾病特征、卫生系统能力、防控措施等多方面因素达到平衡状态后才能实现。〖贰〗、近来无法准确预测新冠疫情彻底结束的具体时间,但根据专家预测和当前形势,疫情可能在2023至2026年间逐步得到控制...

    2026/03/25
  • 泰国网泰国疫情(泰国疫情实时动态数据)

    泰国网泰国疫情(泰国疫情实时动态数据)

    2021最新泰国游客入境六大步骤!〖壹〗、021年已接种疫苗的游客入境泰国需遵循以下六大步骤:步骤1:注册入境证明(COE)访问泰国官方入境网站https://,填写个人信息并提交入境申请。预审批结果通常需要3天时间,请提前规划行程。步骤2:预订机票需预订遣返航班或半商业航班的机票。〖贰〗、提前申请:航空公司需向泰国民航局提交过境/转机申请,旅客需至少提...

  • 海德堡疫情(德国海德堡大学疫情)

    海德堡疫情(德国海德堡大学疫情)

    拉贝之孙求助中国是真的吗拉贝之孙求助中国是真的。以下是相关情况的详细说明:求助背景与行动在新冠肺炎疫情全球蔓延期间,约翰·拉贝的孙子托马斯·拉贝向中国发出了求助信息,他需要一组药品来抗击疫情。这一行动是基于拉贝家族与中国之间深厚的历史情谊,也是对八十多年前拉贝先生在中国南京保护二十五万中国民众义举的回报期待。拉贝之孙求助中国是真的。在之前的新冠肺炎疫情...

    2026/03/25
  • 疫情蟹苗投放/蟹苗投放前的池塘管理

    疫情蟹苗投放/蟹苗投放前的池塘管理

    优质蟹苗的挑选与蟹苗投放的技巧〖壹〗、吐泡多:蟹苗在水中会吐出小气泡,吐泡多的蟹苗说明呼吸正常,生命力旺盛。呼吸是蟹苗生命活动的重要标志,吐泡多表明蟹苗的鳃部功能正常,能够有效地进行气体交换。检测蟹苗健康状况试水:可以取少量蟹苗放入池塘水中,观察蟹苗在水中的表现。如果蟹苗能在水中正常活动,不浮头、不沉底,说明蟹苗适应新环境的能力较强。〖贰〗、优质蟹苗的挑选...

    2026/03/25
  • 疫情留言暖心/关于疫情简短留言

    疫情留言暖心/关于疫情简短留言

    疫情物业发给业主暖心的话〖壹〗、重科学,听官宣,谣言消息莫去传。面对突发疫情我们也是很难过的只想相信国家,众志成城,一起共渡难关而不是出现地域黑谢谢。让我们携起手来,用爱温暖人心,积攒战胜疫情的无限力量。科学防控疫情,文明实践随行。特殊时期,在家里就是的防护。〖贰〗、以下是一些物业疫情朋友圈最暖心的话语:向英雄致敬在这场没有硝烟的战争中,每一位坚守岗位...

    2026/03/25
返回顶部