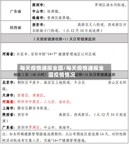
每天疫情通报全国/每天疫情通报全国疫情情况

国家卫健委:28日新增确诊病例12例,其中本土病例7例

月28日0—24时 ,全国31个省(自治区 、直辖市)和新疆生产建设兵团报告新增确诊病例12例 ,其中本土病例7例(均在北京),境外输入病例5例(四川3例,辽宁1例 ,上海1例) 。以下是详细数据及分析:新增确诊病例分布本土病例:7例,均在北京 。

每天疫情通报全国/每天疫情通报全国疫情情况-第1张图片

月29日0—24时,全国新增确诊病例24例 ,其中本土病例7例(辽宁5例 、北京1例、黑龙江1例),境外输入病例17例。具体数据及分析如下:新增确诊病例分布 境外输入病例:共17例,涉及上海(7例)、天津(3例) 、内蒙古(2例)、福建(2例)、浙江(1例) 、山东(1例)、广东(1例)。

每天疫情通报全国/每天疫情通报全国疫情情况-第2张图片

月21日0—24时 ,31个省(自治区、直辖市)和新疆生产建设兵团报告新增确诊病例38例,其中本土病例7例 。具体情况如下:新增确诊病例整体情况:新增确诊病例38例,包括境外输入病例31例和本土病例7例 ,无新增死亡病例,新增疑似病例2例均为境外输入病例(均在上海)。

月12日0—24时,全国31个省(自治区 、直辖市)和新疆生产建设兵团报告新增确诊病例67例 ,其中境外输入病例39例 ,本土病例28例。

月23日0—24时,全国新增确诊病例12例,其中本土病例9例 ,境外输入病例3例,无新增死亡病例 。 具体数据及情况如下:新增确诊病例分布 境外输入病例:共3例,其中上海2例 ,陕西1例。本土病例:共9例,其中北京7例,河北2例。新增疑似病例情况 新增疑似病例4例 ,均为本土病例且均在北京 。

国家卫健委:11日新增确诊99例,其中本土40例

月11日0—24时,全国新增确诊病例99例,其中本土病例40例(广西30例 ,均在百色市;辽宁10例,均在葫芦岛市),境外输入病例59例。

截至4月11日24时 ,全国新型冠状病毒肺炎疫情情况如下:新增确诊病例:全国31个省(自治区、直辖市)和新疆生产建设兵团报告新增确诊病例99例 ,其中97例为境外输入病例,2例为本土病例(均来自黑龙江);无新增死亡病例。

月11日0—24时,31个省(自治区、直辖市)和新疆生产建设兵团报告新增本土确诊病例2171例 ,新增本土无症状感染者6455例 。

月11日0—24时,全国31个省(自治区 、直辖市)和新疆生产建设兵团报告新增本土确诊病例79例,具体分布及关键信息如下:病例分布地区 辽宁:52例 ,均在大连市。河南:12例,其中郑州市6例、周口市6例。北京:6例,其中海淀区4例、朝阳区2例 。黑龙江:5例 ,均在黑河市 。河北:2例,均在辛集市。

国家卫健委:昨日新增本土确诊病例143例

病例来源与分类全国31个省(自治区 、直辖市)和新疆生产建设兵团报告新增确诊病例201例,其中境外输入病例58例 ,本土病例143例。此外,新增1例本土无症状感染者转为确诊病例(天津报告) 。

月5日0—24时,国家卫健委公布新增本土确诊病例132例 ,具体分布及特征如下:病例分布省份及数量 河南省:64例 ,为本土病例比较多的省份。其中许昌市50例 、郑州市5例、洛阳市4例、周口市3例 、商丘市1例、固始县1例。陕西省:63例,全部集中在西安市 。浙江省:5例,均在宁波市。

上海:3084例 ,占本土确诊病例的95%,其中974例由无症状感染者转为确诊病例。吉林:88例,含26例由无症状感染者转为确诊病例 。其他省份:黑龙江64例、广东20例 、江苏11例、江西9例、山西5例 、北京/浙江/山东/河南各2例 ,河北/辽宁/安徽/湖北/湖南/云南/陕西/青海各1例。

相关推荐

  • 卖房捐款疫情/疫情捐款发朋友圈说什么比较好

    卖房捐款疫情/疫情捐款发朋友圈说什么比较好

    匠寓疫情后,卖房还是买房?事情没那么简单!总结:疫情后卖房还是买房无统一答案,需根据个人财务状况、房产属性及市场趋势综合判断。核心原则是:优化资产配置,降低非核心资产占比,优先满足刚需,谨慎投资非核心市场。捐款被骂上热搜,新剧《安家》再遭嫌弃,孙俪到底得罪了谁?〖壹〗、孙俪因为捐款的事情被舆论的沸沸扬扬,起因是有人爆料邓超孙俪仅仅捐款了30万,遭部分网友...

    2026/03/25
  • 【抗疫情护新绿,同心抗疫,护佑新生活动总结】

    【抗疫情护新绿,同心抗疫,护佑新生活动总结】

    新密市岳村镇:疫情防控不放松,春季植树添新绿〖壹〗、新密市岳村镇:疫情防控不放松,春季植树添新绿在疫情防控形势依然严峻的背景下,新密市岳村镇积极响应国家关于疫情防控和生态建设的号召,于3月12日上午,在中王庙村组织了一场别开生面的植树活动。此次活动不仅展现了岳村镇在疫情防控方面的严谨态度,也彰显了其推进生态文明建设的坚定决心。〖贰〗、新密市疫情防控办公室...

    2026/03/25
  • 定慧寺疫情/定慧寺营业时间

    定慧寺疫情/定慧寺营业时间

    全州县龙水镇赶圩的情况全州县龙水镇的赶圩活动以农历二月八为核心,兼具历史传承与农事功能,近年受疫情影响曾暂停,但传统圩日体系仍完整保留。核心圩日:二月八“农具节”的千年传承龙水镇的农历二月八是桂北地区规模最大的圩日之一,被称为“赶大闹子”或“农具节”,其历史可追溯至唐代,距今已超1000年。广西壮族自治区桂林市全州县龙水镇下辖村委会包括龙水村委会、安陂村委...

    2026/03/25
  • 疫情防控围栏(疫情防控栏杆)

    疫情防控围栏(疫情防控栏杆)

    2022年9月19号乙烯疫情围栏现在拆除了吗〖壹〗、根据官方网站查询了解到,2022年9月19号乙烯疫情围栏没有拆除。〖贰〗、在拆除水马现场,第一财经记者看到,现场工作人员还用工具拆除原先安装围栏等设备时钉在马路上的螺丝,为机动车通行扫除障碍。路边的餐厅也准备恢复营业。而在11月30日傍晚,广州市交通运输局在其官方公众号宣布称,即时起,广州市内地铁、公交逐...

    2026/03/25
  • 【从疫情谈法律,由疫情引发对法律的思考】

    【从疫情谈法律,由疫情引发对法律的思考】

    疫情防控不应冲击法治底线疫情防控必须坚守法治底线,任何侵犯公民合法权益的行为都应受到法律规制。疫情防控期间,部分地区出现工作人员以防疫名义实施非法拘禁、故意毁坏财物等行为,这些现象反映出个别防疫措施存在突破法治框架的风险,需从法律适用、行为边界、救济机制三方面强化法治保障。实施新冠疫情防控行政强制措施需恪守以下四大法治原则:法无授权即禁止原则内涵:法治政府...

    2026/03/25
  • 疫情德陵村/德陵墓地的电话

    疫情德陵村/德陵墓地的电话

    北京墓地盘龙台怎么样?万寿菊墓地网北京墓地盘龙台公墓整体表现良好,具有地理位置优越、环境优美、交通便利、墓碑类型多样且费用亲民等特点,以下是详细介绍:地理位置优越:盘龙台公墓位于昌平区十三陵镇德陵村北,紧邻著名的十三陵景区。十三陵作为具有深厚历史底蕴的景区,不仅为公墓增添了文化氛围,也使得公墓的地理位置十分优越。位置:盘龙台公墓位于昌平区十三陵镇德陵村北,...

    2026/03/25
  • 疫情期间发底薪/疫情底薪发放一半合理吗

    疫情期间发底薪/疫情底薪发放一半合理吗

    瑜伽馆全职老师,疫情闭馆,基本工资能不发吗〖壹〗、如果停工一个月之内,我们需要发放底薪。如果停工超过一个月,我们要发放适当的生活费。〖贰〗、瑜伽教练的工资因地区、经验、授课类型及所在机构等多种因素而异,整体薪资范围大致在每月3000元至30000元之间,具体可分为以下几种情况:按地区划分一线城市(如北京、上海、广州、深圳)初级教练:月薪约5000-8000...

  • 【策克口岸疫情,策克口岸开放吗】

    【策克口岸疫情,策克口岸开放吗】

    策克口岸属于哪里?〖壹〗、策克口岸位于中国内蒙古自治区阿拉善盟额济纳旗北部,距旗政府驻地达来呼布镇约77公里,监管区北侧190米处为口岸核心区域。地理位置与战略定位作为国家一类常年开放口岸,策克口岸地处新疆老爷庙口岸与内蒙古甘其毛道口岸的中间地带,是阿拉善盟对外连接的唯一世界通道,同时也是内蒙古第三大口岸。〖贰〗、策克口岸是中国内蒙古自治区阿拉善盟额...

    2026/03/25
  • 鹤壁疫情杀人(鹤壁发现一例)

    鹤壁疫情杀人(鹤壁发现一例)

    河南哪五个地区疫情严重〖壹〗、河南省内近来疫情最严重的五个城市为:郑州市、许昌市、漯河市、平顶山市、鹤壁市。〖贰〗、022年3月,河南省内有疫情发生的城市包括郑州市、周口市、焦作市、濮阳市、商丘永城、开封市、信阳市、洛阳市。以下是这些地区的相关情况说明:郑州市作为河南省省会,郑州市疫情动态受广泛关注。可通过官方渠道获取确诊病例和无症状感染者数据详情、中高风...

    2026/03/25
  • 【驻马店疫情新,驻马店新冠肺炎疫情】

    【驻马店疫情新,驻马店新冠肺炎疫情】

    新加坡女诗人舒然祈福天中并推介嵖岈山〖壹〗、新加坡女诗人舒然通过社交媒体为天中祈福,并积极向东南亚各国诗人、作家、学者推介河南省驻马店市重新开园的嵖岈山景区,引发海内外文化界广泛关注。事件背景与核心内容舒然作为中国诗歌春晚形象大使、嵖岈山公益形象大使及新加坡知名诗人,通过微信、微博等平台向东南亚文化界推介嵖岈山,并祈福受疫情影响的驻马店(别称“天中”)人民...

    2026/03/25
返回顶部