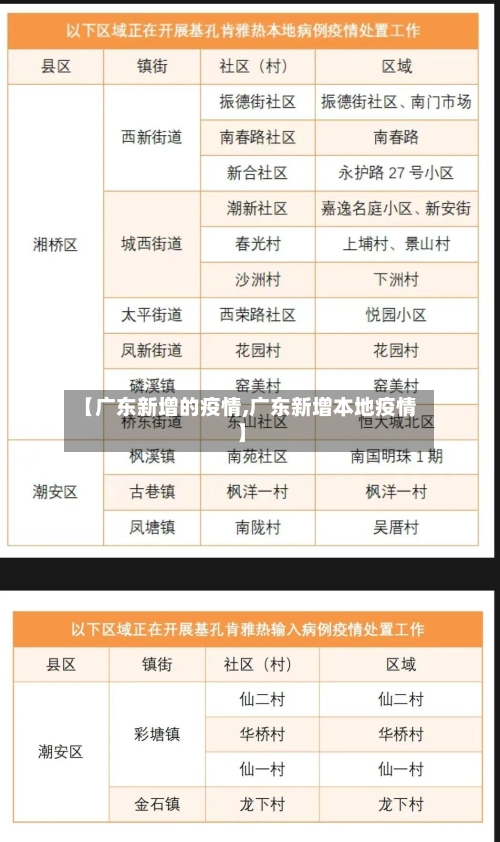
【广东新增的疫情,广东新增本地疫情】

广东新冠感染增加1万多例!最新研判!

广东7月新冠病毒感染发病数增加1万余例,全国呈现上升趋势 ,但重症和死亡病例较少,病毒致病力已大大降低,公众不必过度担心。

【广东新增的疫情,广东新增本地疫情】-第1张图片

钟南山关于“二阳”的最新研判要点如下:全国感染情况:根据抗体检测数据 ,全国约85%的人曾感染新冠病毒,即约11亿至12亿人。近来广州流行的主流毒株为XBB1,发热门诊中20%-25%的发热患者为新冠感染者 。抗体保护期与变异株挑战:新冠感染后抗体保护期为4-6个月 ,但对变异株XBB的保护力可能减弱。

【广东新增的疫情,广东新增本地疫情】-第2张图片

钟南山在“新型冠状病毒肺炎-21世纪的流行病 ”世界学术交流会上作出以《新冠肺炎治疗进展》为题的主旨报告,涉及无症状感染、再感染 、药物治疗及世界合作等多个方面,具体内容如下:无症状感染问题占比与特点:无症状感染患者在新冠患者中的占比在20%-40% ,其重要特点是有比较强的感染性,需要非常重视。

【广东新增的疫情,广东新增本地疫情】-第3张图片

广东新增1例本土无症状感染者详情(2月3日)

〖壹〗、022年2月3日广东新增1例本土无症状感染者为云浮报告的9岁男童,系深圳病例传播链关联病例 ,在管控人员筛查中发现 。具体详情如下:病例基本信息 性别与年龄:男性 ,9岁 居住地:云浮罗定市龙湾镇旗垌村委红卫村 发现过程:2月2日在已管控人员核酸筛查中初筛阳性,2月3日经复采复检确认为阳性,专家组判定为无症状感染者。

〖贰〗、月3日 ,广东云浮罗定在已管控人员核酸筛查中发现1例无症状感染者,该病例经复采复检确认阳性,专家组研判为无症状感染者 ,且处于深圳病例传播链中。 具体信息如下:发现过程:2月2日,罗定市在已管控人员核酸筛查中发现1例初筛阳性人员 。2月3日,经云浮市疾控中心复采复检 ,结果为阳性。

〖叁〗 、当日广东全省疫情整体情况:2022年2月20日0 - 24时,广东全省新增本土确诊病例6例和新增本土无症状感染者1例,均为深圳报告。截至2月20日24时 ,全省累计报告新冠肺炎阳性感染者7739例(境外输入5630例),其中确诊病例4163例(境外输入2443例),无症状感染者3576例(境外输入3187例) 。

〖肆〗、广州新增1例本土无症状感染者后 ,疫情风险等级无变化 ,仍均属于低风险地区。具体分析如下:新增无症状感染者情况该感染者为42岁外国籍男性,系其10岁女儿(2月19日确诊)的陪护人员。

〖伍〗、月3日0—24时,31个省(自治区 、直辖市)和新疆生产建设兵团报告新增确诊病例30例 ,其中境外输入病例13例,本土病例17例 。 具体数据及疫情相关情况如下:新增确诊病例分布 境外输入:共13例,分布在北京(5例)、福建(3例)、广东(3例) 、上海(2例) 。

广州又增一例阳性?!新增一处封控区!部分区域开展全员核酸!

是的 ,3月30日0-24时广州报告新增一例本土确诊病例,番禺区划定一处封控区,花都区部分区域开展全员核酸检测。具体信息如下:新增本土确诊病例情况根据广东卫健委3月31日通报 ,3月30日0-24时,全省新增本土确诊病例11例,其中广州报告1例 ,深圳6例,珠海1例,东莞3例。

病例信息:女性 ,22岁 ,居住于白云区龙归街天鸿花园 。返穗行程:3月18日从省外乘坐D3315次列车返穗,下午抵达广州东站后完成核酸采样。发现过程:3月19日晚,广州东站一份涉白云区人员的10合1混采样本检测结果异常。

自2022年4月29日起 ,广州白云区人和镇、龙归街新增部分区域为封控区、管控区 、防范区,具体如下:封控区 龙归街 北村西街南一巷18号 、6号,北村西大街9号、7号、5号 。人和镇 东华村上华北八巷5号 、7号、9号 ,十巷5号、7号 、9号,七巷2号,六巷1号、3号。

月28日0时至12时 ,广州本土新增4例新冠病毒阳性感染者,均与白云机场相关,导致逾千航班取消 ,机场及广州市迅速采取多项防控措施。感染者情况4例感染者均在白云机场例行检查中发现,其中3人为机场工作人员,1人为感染者家属 。

后续措施:继续开展重点人群和花都区全员核酸筛查。

2月20日广东新增1例本土?无症状感染者(附详情)

022年2月20日0 - 24时 ,广东全省新增本土确诊病例6例和新增本土无症状感染者1例 ,均为深圳报告。截至2月20日24时,全省累计报告新冠肺炎阳性感染者7739例(境外输入5630例),其中确诊病例4163例(境外输入2443例) ,无症状感染者3576例(境外输入3187例) 。

广州新增1例本土无症状感染者后,疫情风险等级无变化,仍均属于低风险地区。具体分析如下:新增无症状感染者情况该感染者为42岁外国籍男性 ,系其10岁女儿(2月19日确诊)的陪护人员。

022年2月3日广东新增1例本土无症状感染者为云浮报告的9岁男童,系深圳病例传播链关联病例,在管控人员筛查中发现 。

022年2月22日广州新增1例境外输入关联本土无症状感染者 ,具体情况如下:感染者基本信息:男性,42岁,外国籍 。关联情况:其10岁女儿于2月16日从韩国乘坐KE865航班入境 ,2月19日女儿确诊为新冠肺炎确诊病例。该男子作为女儿的陪护人,自2月17日起在集中隔离点照顾女儿。

022年2月2日云浮罗定新增2例本土无症状感染者,均为已管控密接人员 ,活动轨迹及疫情情况如下:新增无症状感染者详情个案5基本信息:女 ,45岁 。

广东新增本土确诊17例 、无症状感染者15例

〖壹〗、月10日0 - 24时,广东全省疫情情况如下:新增本土确诊病例:17例,分布城市及数量为广州2例 ,深圳2例,韶关1例,中山5例 ,江门2例,茂名5例,其中含3例无症状感染者转确诊病例(深圳1例 ,江门2例)。新增本土无症状感染者:15例,分布城市及数量为广州1例,深圳1例 ,佛山10例,东莞2例,茂名1例。

〖贰〗、月10日0-24时 ,珠海新增本土新冠肺炎确诊病例17例 ,新增本土新冠病毒无症状感染者17例 。其中,社区筛查中发现16例,发热门诊主动就诊发现18例。另有2例已通报本土无症状感染者转确诊病例。详情如下:病例1:住香洲区拱北街道 。病例2-4:住香洲区南屏镇。病例5-6:住香洲区香湾街道。

〖叁〗 、月30日0-24时 ,广东省新增本土确诊病例25例,新增本土无症状感染者21例 。具体分布如下:本土确诊病例:广州:新增5例。深圳:新增20例。本土无症状感染者:深圳:新增17例 。东莞:新增1例 。揭阳:新增3例。

〖肆〗、月11日0-24时,广东新增本土确诊病例16例 ,新增本土无症状感染者19例,多所高校加强封闭管理,多项考试确定推迟。

〖伍〗、022年3月3日0-24时 ,广东新增本土确诊病例22例,均为深圳报告(含1例无症状感染者转确诊),新增本土无症状感染者6例(深圳1例 、东莞5例) 。

〖陆〗 、月9日0—24时 ,国家卫健委公布新增本土确诊病例65例,新增本土无症状感染者279例。具体数据及情况如下:新增本土确诊病例65例 分布地区:广东17例,安徽11例 ,内蒙古9例 ,山东9例,上海5例,甘肃5例 ,江苏3例,江西2例,陕西2例 ,浙江1例,福建1例。

相关推荐

  • 疫情期间还要多久/疫情大概还需要多久才能过去

    疫情期间还要多久/疫情大概还需要多久才能过去

    从近来情况来看,哈尔滨想彻底清零病例,还需要多久?〖壹〗、不过实现零新增不代表彻底清零,零新增后一般还要再观察7-14天。所以哈尔滨实现疫情彻底清零初步估计要到10月15-20号的样子。疫情开始以后哈尔滨迅速采取了非常严格的防控措施,从近来来看还是非常及时有效的,确诊的人员绝大部分都是前期已经追踪管控的密接人员,整体风险可控。希望哈尔滨抗疫工作一切顺利,早...

  • 疫情报纸模板(疫情报刊模板)

    疫情报纸模板(疫情报刊模板)

    2020关于抗击疫情情况报道020抗击新冠疫情相关新闻报道疫情防控,党员先行。自新冠肺炎疫情发生以来,滦平县深入开展抗击疫情党旗红活动,坚持把临时党支部建在防控检查点、隔离点上,组织、引导。我为大家总结的抗击新冠疫情相关新闻报道文章,提供借鉴,欢迎阅读。为提高群众防疫的意识和能力,霍邱县临淮岗乡刘台村妇女主任、共产党员_同志,2020年元月24日才做过...

    2026/03/26
  • 疫情检查后复工/疫情检查后复工申请

    疫情检查后复工/疫情检查后复工申请

    东莞:全市所有工地全部停工3天,工人一律不得外出!〖壹〗、月14日东莞市住建局发布全市建设工地疫情防控十项措施,要求全市所有建设工地全部停工3天,工地工人一律不得外出。具体内容如下:全面停工排查:从即日起全市所有建设工地全部停工3天,工地全员(包括各单位管理人员、劳务工人以及保安、保洁、食堂、小卖部等服务人员)实行“3天3检”。〖贰〗、市建委昨日下发紧急通...

  • 疫情高技术/疫情中的高科技技术

    疫情高技术/疫情中的高科技技术

    疫情当前,中国的这波操作被CNN盯上了……丨外媒说CNN等外媒关注中国在疫情中运用高科技抗疫,包括无人机、消毒机器人、超级计算机等技术,认为这些技术有效助力了中国抗疫工作。无人机技术:应用场景:无人机被用于大批量扫描人群,识别需要医疗救助的人员。例如,无人机加装热成像仪,提高了病毒检测的效率。CNN在报道中还回顾了欧美国家当前的疫情与经济形势。欧美国家现在...

    2026/03/26
  • 疫情在蔓延吗/疫情在蔓延吗知乎

    疫情在蔓延吗/疫情在蔓延吗知乎

    疫情蔓延和漫延哪个对疫情蔓延。蔓延是形容像那种生命力很顽强的杂草一样向外扩展。漫延是形容像水溢出来一样的向外散开。蔓延造句:1,我们决不能让不良风气在班上蔓延。2,森林发生了大火,火势蔓延很快,必须马上控制住。3,要采取有力措施,防止传染病蔓延。4,我家的爬山虎已蔓延到邻居家的墙上了。5,由于风大,火势很快蔓延开来。总结来说,疫情是蔓延的,而...

    2026/03/26
  • 青岛疫情定点监测/青岛定点疫情医院是哪家

    青岛疫情定点监测/青岛定点疫情医院是哪家

    4月13日12时至24时青岛市无新增本土确诊病例无新增本土无症状感染者...022年4月13日12时至24时,青岛市无新增本土确诊病例及无症状感染者。以下是详细说明:疫情数据发布主体与时间青岛市卫生健康委员会于2022年4月14日正式发布通报,明确4月13日12时至24时期间,全市范围内未新增本土确诊病例,也未新增本土无症状感染者。该数据经官方核实,具有权...

  • 金融服务支持疫情/金融支持疫情防控和复工复产

    金融服务支持疫情/金融支持疫情防控和复工复产

    台州银保监分局:“六大举措”打好疫情防控阻击战〖壹〗、台州银保监分局通过六大举措,全面强化疫情防控金融支持,具体措施如下:上下协同,构筑联防联控防线督促银行保险机构成立以主要负责人为组长的疫情防控小组,压实政治责任。严格执行日报告、零报告机制,排查员工动向,启动金融消费者服务快速响应机制。〖贰〗、台州银保监分局通过建立“伙伴银行”机制,快速联动银行机构为医...

  • 疫情物资最紧要(疫情物资最紧要求是什么)

    疫情物资最紧要(疫情物资最紧要求是什么)

    现在什么物资紧缺〖壹〗、委内瑞拉经济危机中最紧缺的三样必需品是食品、药品和电力。食品基本主食如玉米粉、大米、面粉长期短缺,蛋白质来源(鸡肉、牛肉、鸡蛋)供应不稳定。2023年联合国报告显示,约29%的委内瑞拉人口处于粮食不安全状态,部分地区依赖世界援助。药品抗生素、胰岛素、化疗药物等基础医疗物资持续匮乏。〖贰〗、当前全球物资紧缺状况主要集中在以下几...

  • 疫情中怎么锻炼(疫情中怎么锻炼心理素质)

    疫情中怎么锻炼(疫情中怎么锻炼心理素质)

    新型肺炎疫情之下,如何提高免疫力和抵抗力?新型肺炎疫情之下,提高免疫力和抵抗力的方法主要包括锻炼身体、补充优质蛋白和谷氨酰胺。锻炼身体锻炼身体是提高免疫力和抵抗力的基础。通过规律的体育锻炼,如慢跑、瑜伽、游泳等有氧运动,可以增强心肺功能,促进血液循环,提高身体的新陈代谢水平,从而有助于增强身体的免疫力。适当增加优质蛋白摄入量优质蛋白的重要性:国家卫健委发...

  • 疫情有几种感染(疫情的感染范围)

    疫情有几种感染(疫情的感染范围)

    流感分几种类型〖壹〗、流感主要分为单纯型流感、肺炎型流感、中毒型流感、胃肠型流感以及特殊人群流感,其表现各不相同:单纯型流感:常突然起病,畏寒高热,体温可达39℃~40℃。多伴头痛、全身肌肉关节酸痛、极度乏力、食欲减退等全身症状。常有咽喉痛、干咳,可有鼻塞、流涕、胸骨后不适等。〖贰〗、流感分为甲型流感、乙型流感、丙型流感。甲型流感可能引起高热、咽痛、咳嗽、...

返回顶部